| 能源政策法规

新疆调整销售电价分类适用范围

来源:新疆发改委

时间:2021-03-16

日前,新疆发改委印发《关于调整销售电价分类适用范围的通知》。

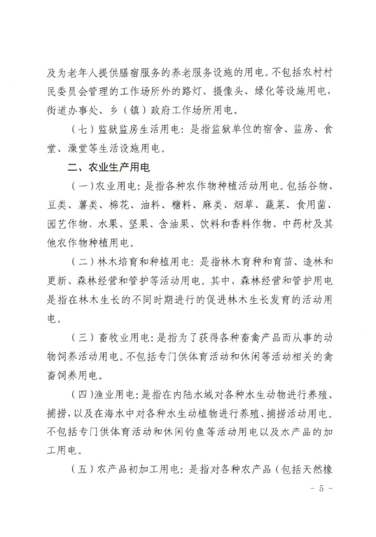
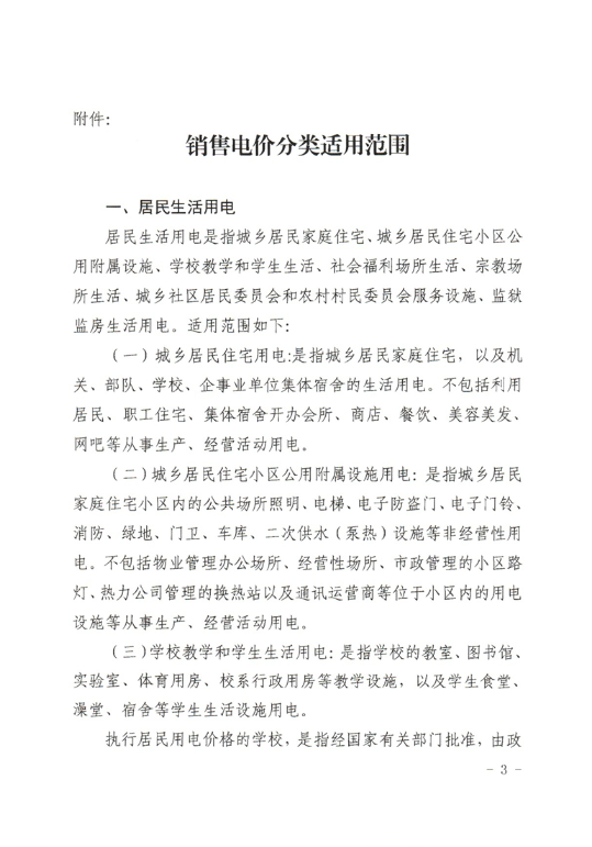
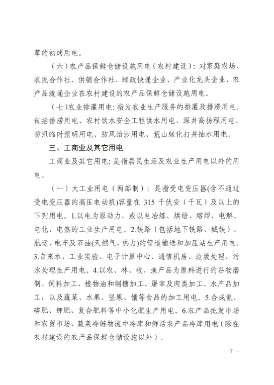
《通知》明确,将销售电价分为居民生活用电、农业生产用电、工商业及其他用电。同时,对工商业及其它用电峰谷分时时段划分为:高峰时段(10:00-13:00,19:30-0:30);低谷时段(0:30-8:30);其余时间为平段。电采暖峰谷分时时段:高峰(11:00-13:00,19:00-21:00);低谷时段(0:00-8:00,15:00-17:00);其余时间为平段。本通知自2021年5月1日起执行。


特别声明

国际能源网声明:本文仅代表作者本人观点,与国际能源网无关,文章内容仅供参考。凡注明“来源:国际能源网”的所有作品,版权均属于国际能源网,转载时请署名来源。

本网转载自合作媒体或其它网站的信息,登载此文出于传递更多信息之目的,并不意味着赞同其观点或证实其描述。如因作品内容、版权和其它问题请及时与本网联系。

微信 朋友圈

相关推荐

图片正在生成中...

关闭
返回