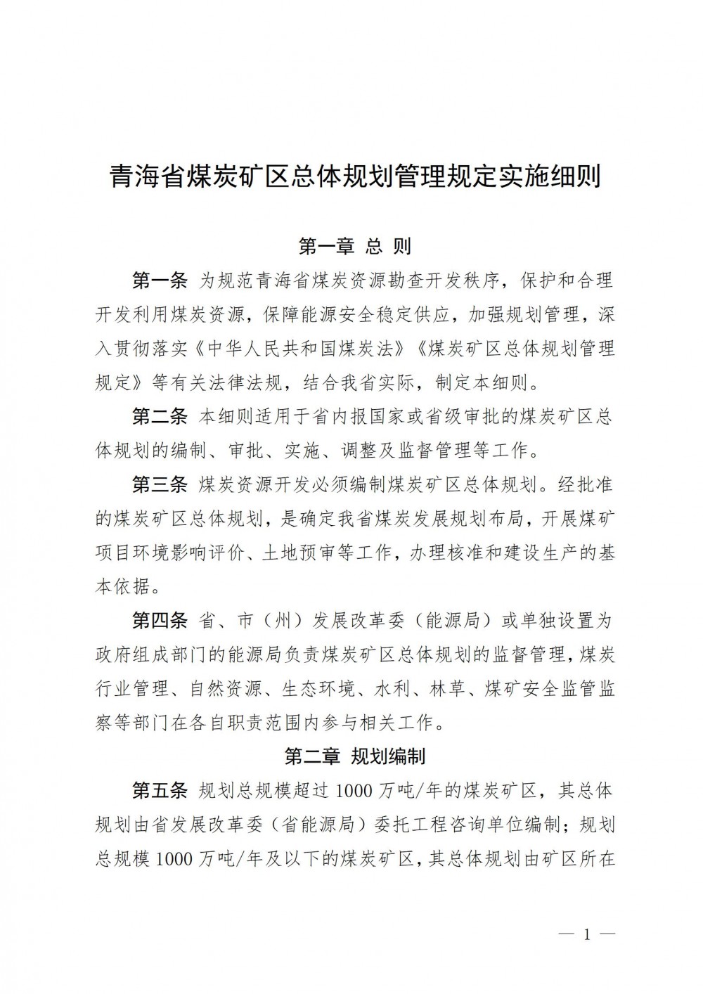
|
能源政策法规
来源:青海省发展改革委
时间:2025-11-17
11月17日,青海省发展改革委发布关于《青海省煤炭矿区总体规划管理规定实施细则》的通知。
文件指出,本细则适用于省内报国家或省级审批的煤炭矿区总体规划的编制、审批、实施、调整及监督管理等工作。
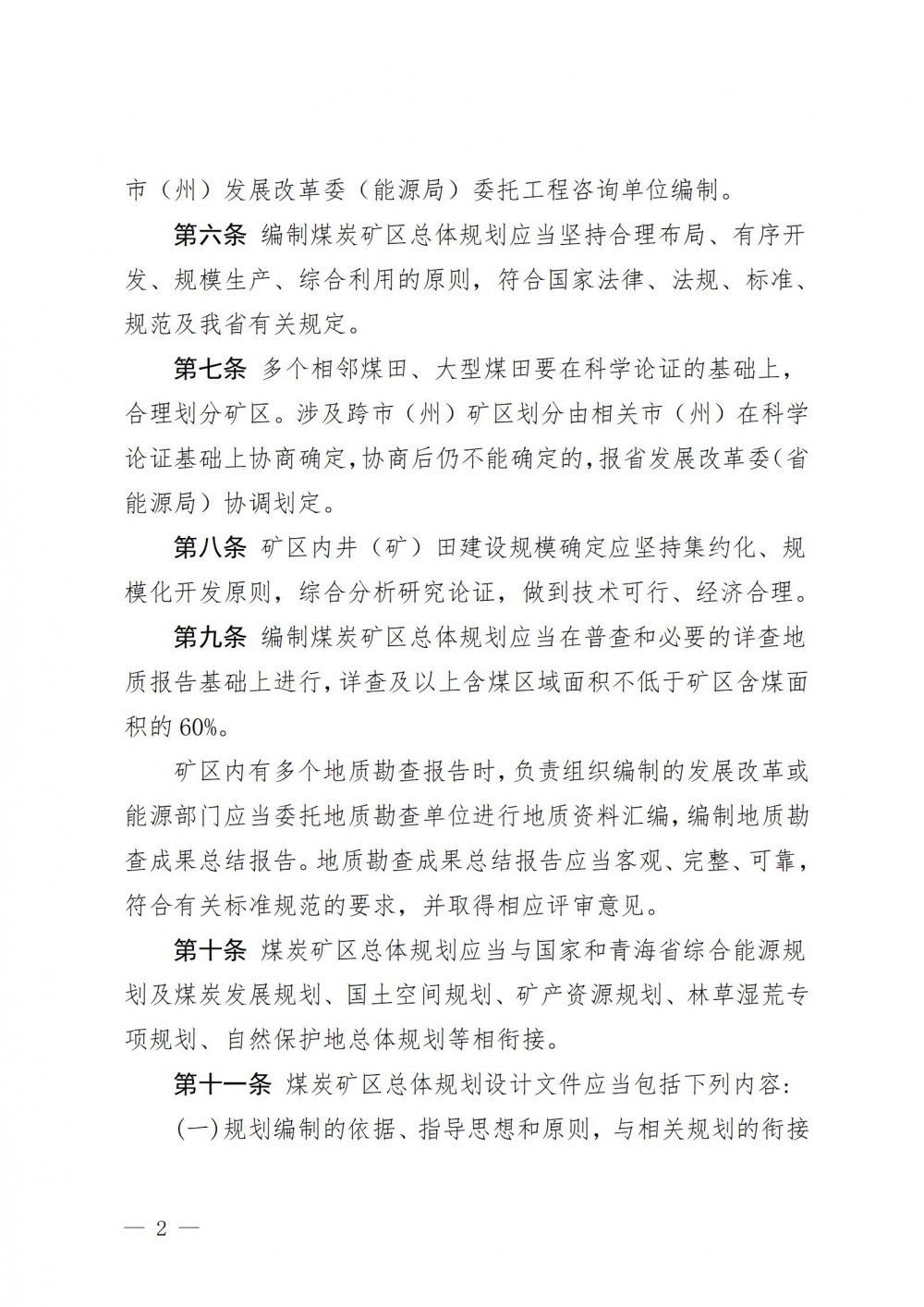
规划总规模超过1000万吨/年的煤炭矿区,其总体规划由省发展改革委(省能源局)委托工程咨询单位编制;规划总规模1000万吨/年及以下的煤炭矿区,其总体规划由矿区所在市(州)发展改革委(能源局)委托工程咨询单位编制。
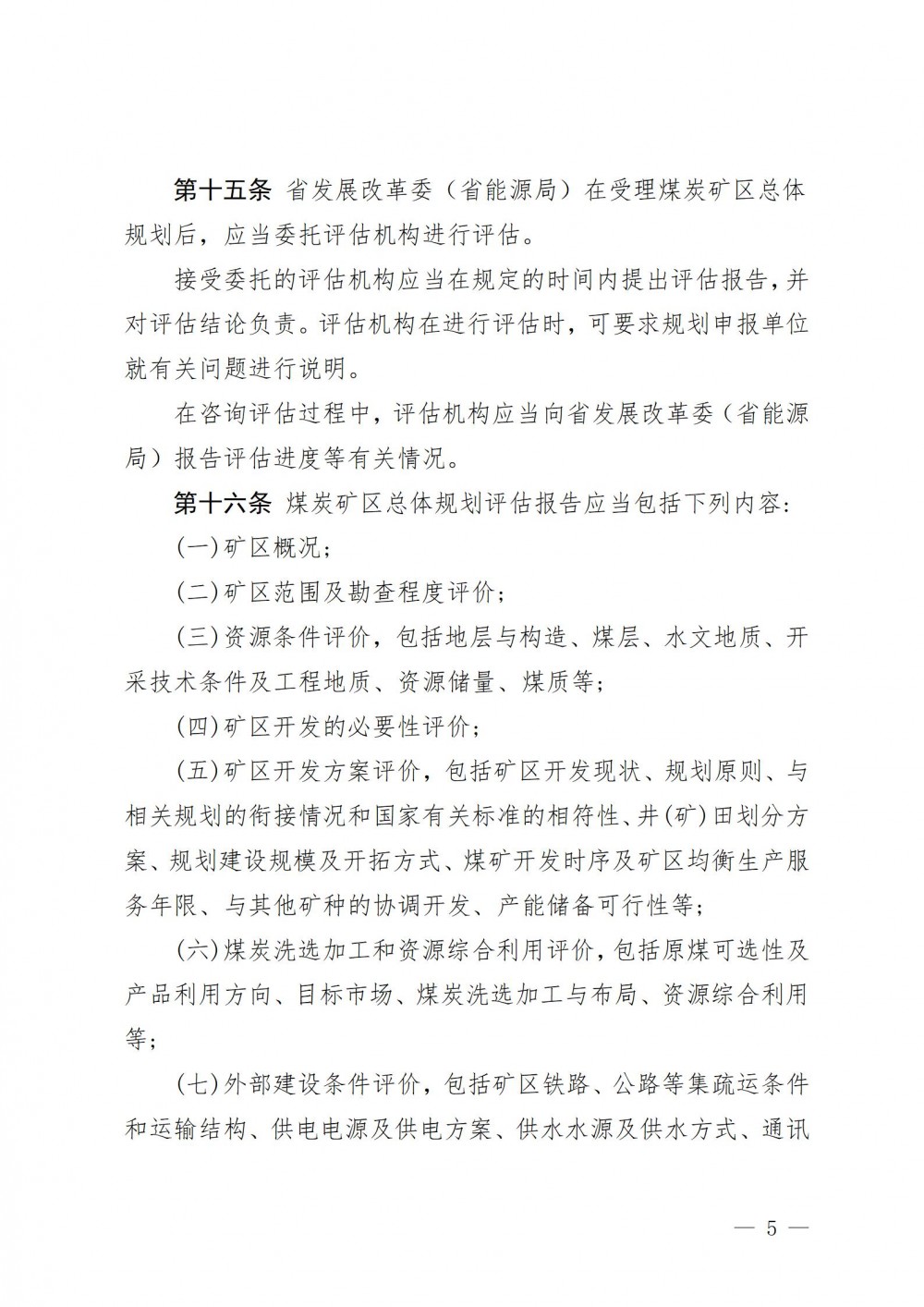
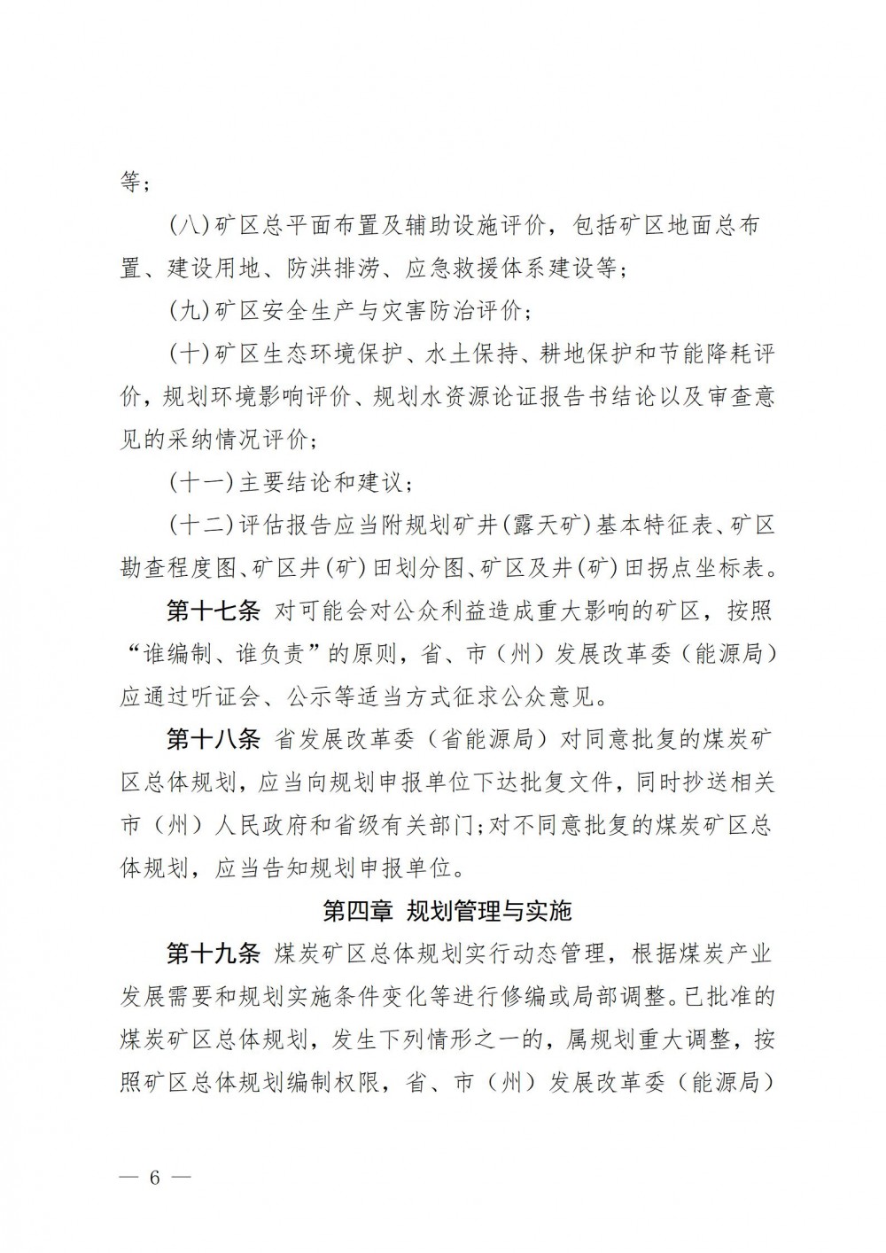
规划总规模超过1000万吨/年的煤炭矿区,其总体规划由省发展改革委(省能源局)会同省级相关部门提出审查意见后,报国家发展改革委审批;规划总规模1000万吨/年及以下的煤炭矿区,其总体规划由市(州)发展改革委(能源局)会同本级相关部门提出审查意见后,报省发展改革委审批,由省发展改革委(省能源局)报国家发展改革委、国家能源局备案。
全文如下:

关于印发《青海省煤炭矿区总体规划管理规定实施细则》的通知
各市州发展改革委(能源局):
为规范我省煤炭资源勘查开发秩序,保护和合理开发利用煤炭资源,保障能源安全稳定供应,加强规划管理,根据《煤炭矿区总体规划管理规定》(国家发展改革委令第29号),研究制定《青海省煤炭矿区总体规划管理规定实施细则》,现印发给你们,请结合实际抓好组织实施。
附件:青海省煤炭矿区总体规划管理规定实施细则
青海省发展改革委
2025年8月5日
附件:青海省发展改革委关于印发《青海省煤炭矿区总体规划管理规定实施细则》的通知.pdf
附件:青海省煤炭矿区总体规划管理规定实施细则(印发稿).docx



















国际能源网声明:本文仅代表作者本人观点,与国际能源网无关,文章内容仅供参考。凡注明“来源:国际能源网”的所有作品,版权均属于国际能源网,转载时请署名来源。
本网转载自合作媒体或其它网站的信息,登载此文出于传递更多信息之目的,并不意味着赞同其观点或证实其描述。如因作品内容、版权和其它问题请及时与本网联系。

应急管理部 2025-12-24
国家能源集团国际工程 2025-11-26
国家能源局 2025-11-07
国家能源局 2025-09-18
国家发改委 2024-07-18
国际能源网综合报道 2024-02-26
图片正在生成中...