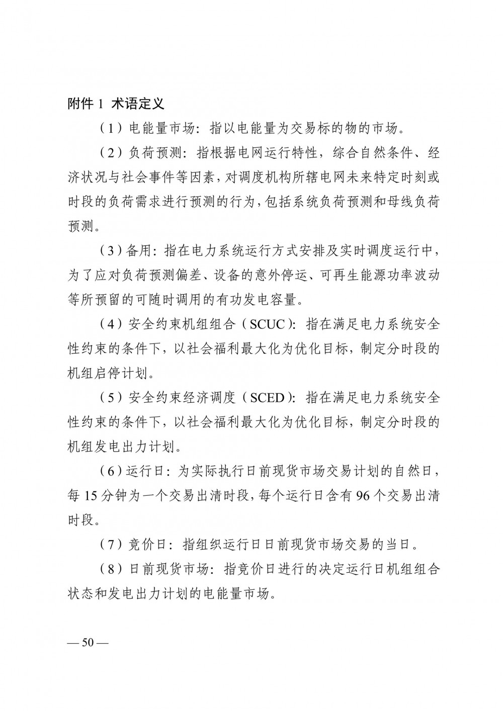
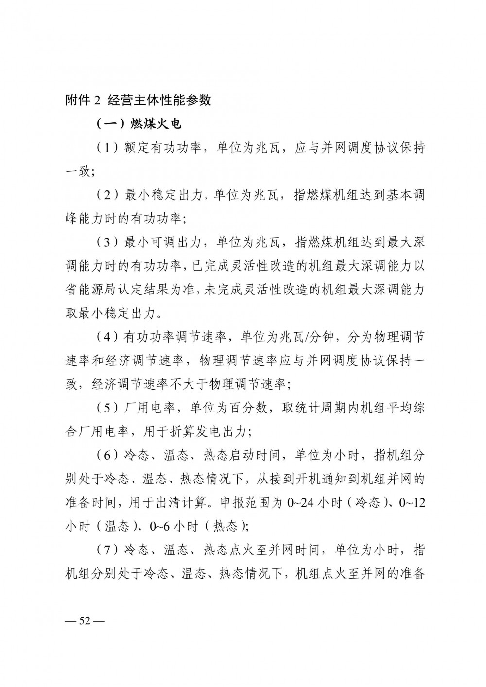
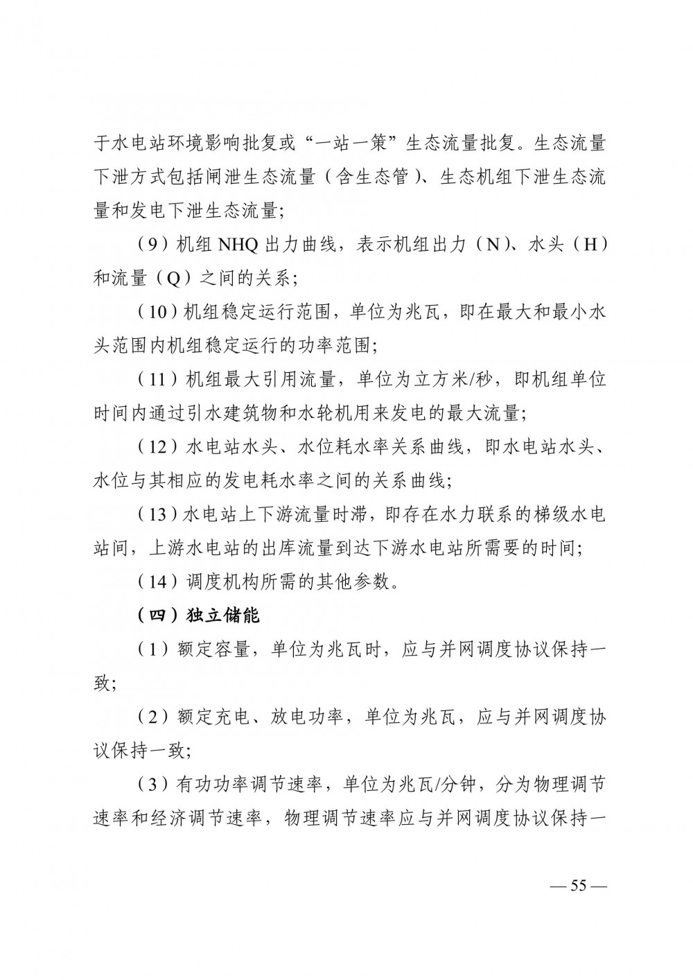
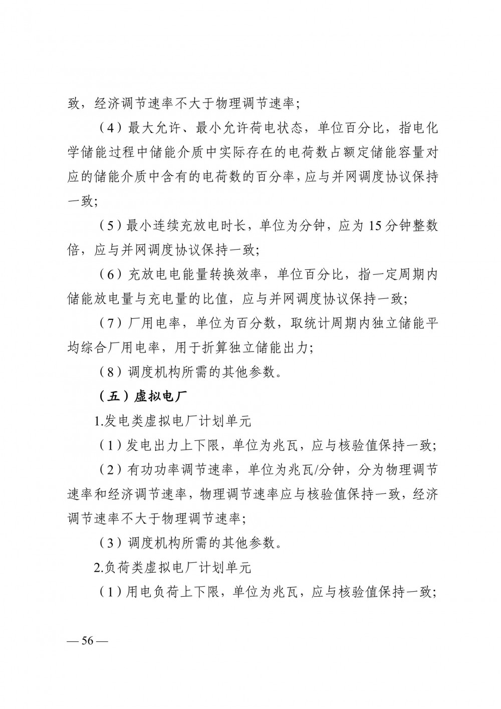
|
能源政策法规
来源:四川省发展和改革委员会
时间:2025-11-28
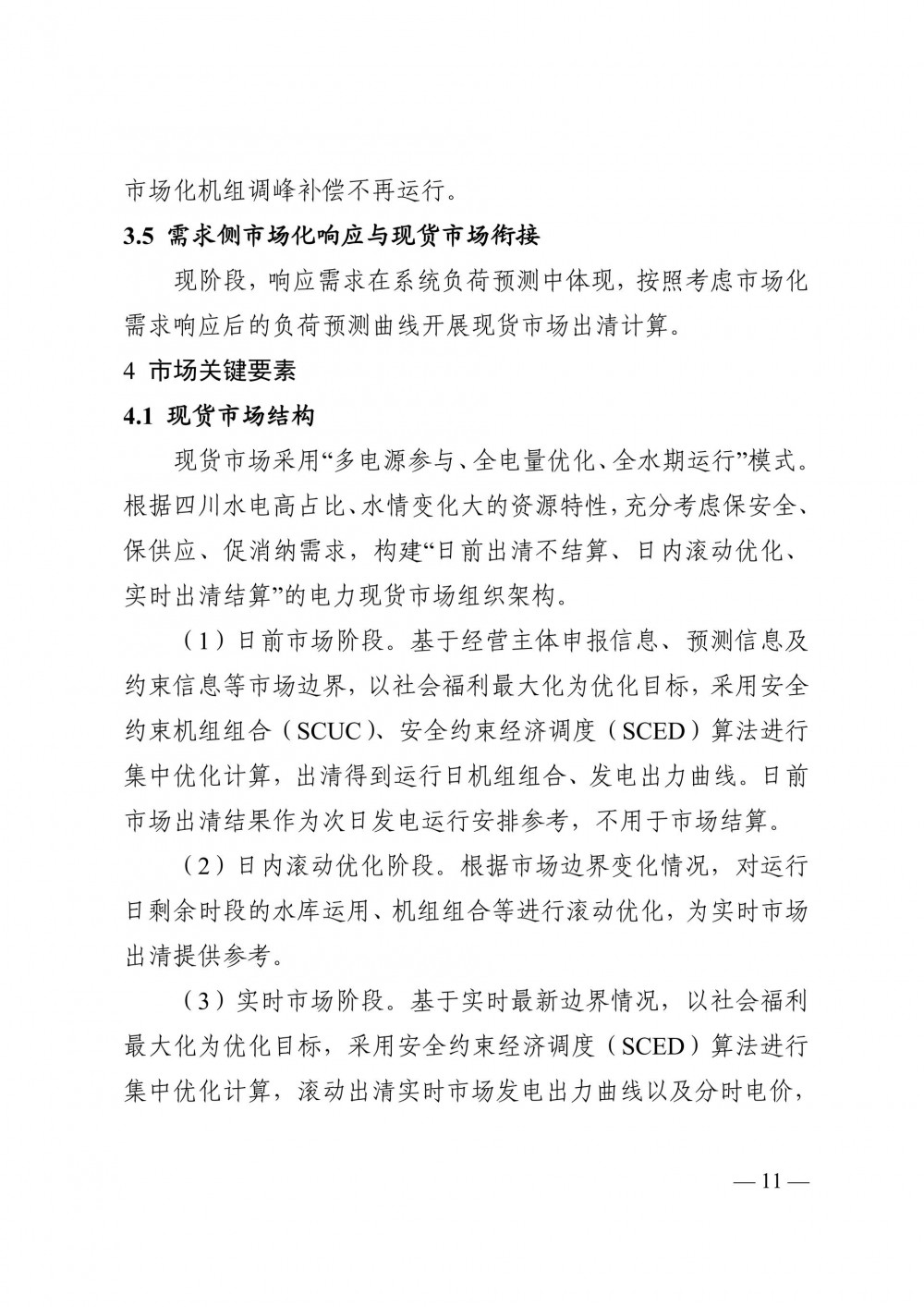
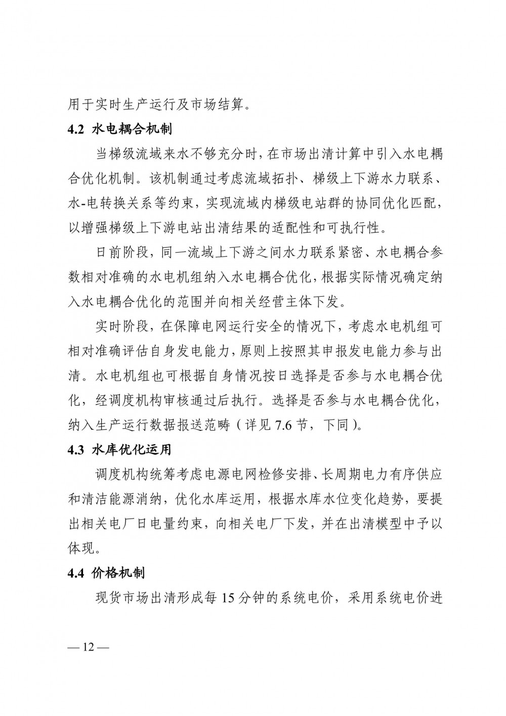
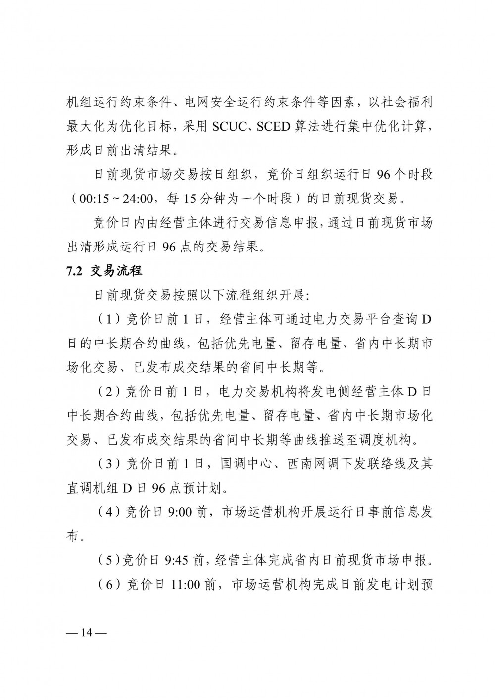
近期,四川省发改委、四川省能源局、四川省能监办发布《四川2026年电力市场交易总体方案(征求意见稿)》及《四川电力市场规则体系V4.0(征求意见稿)》,标志着国内水电大省的市场化改革进入深水区。
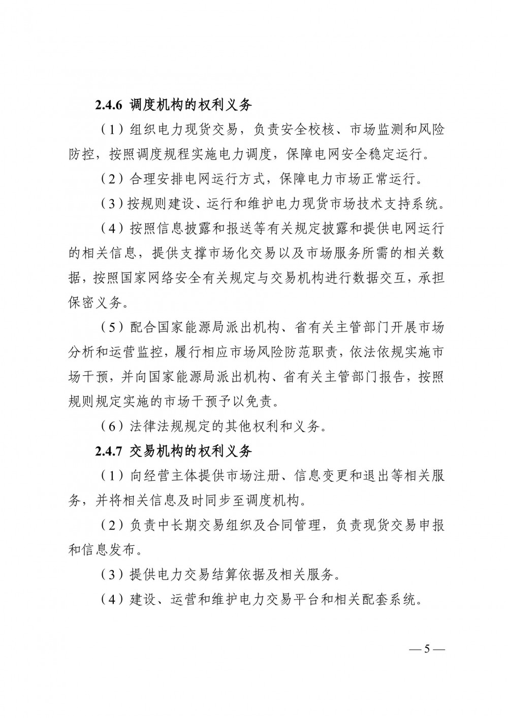
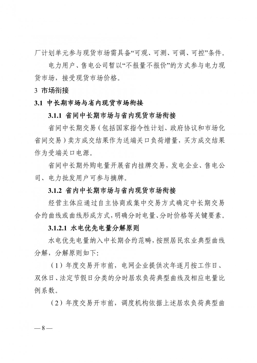
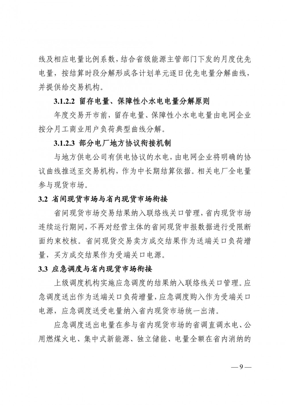
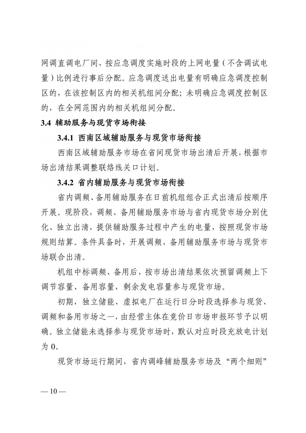
此次改革首先实现了主体准入的全面开放,明确将新型储能与虚拟电厂、电动汽车充换电设施等四类主体纳入2300亿千瓦时的市场交易规模中,分布式光伏、分散式风电经聚合后亦可独立参与交易,彻底打破了传统电力市场的参与壁垒。
文件表示,发电侧、用户侧的电价,都要通过双边协商、集中交易等市场化方式来形成。高耗能用户的电价交易不设上限,这样能让电价更好地反映电力的供需关系,引导高耗能行业节能减排。
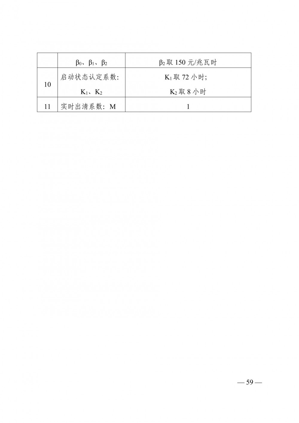
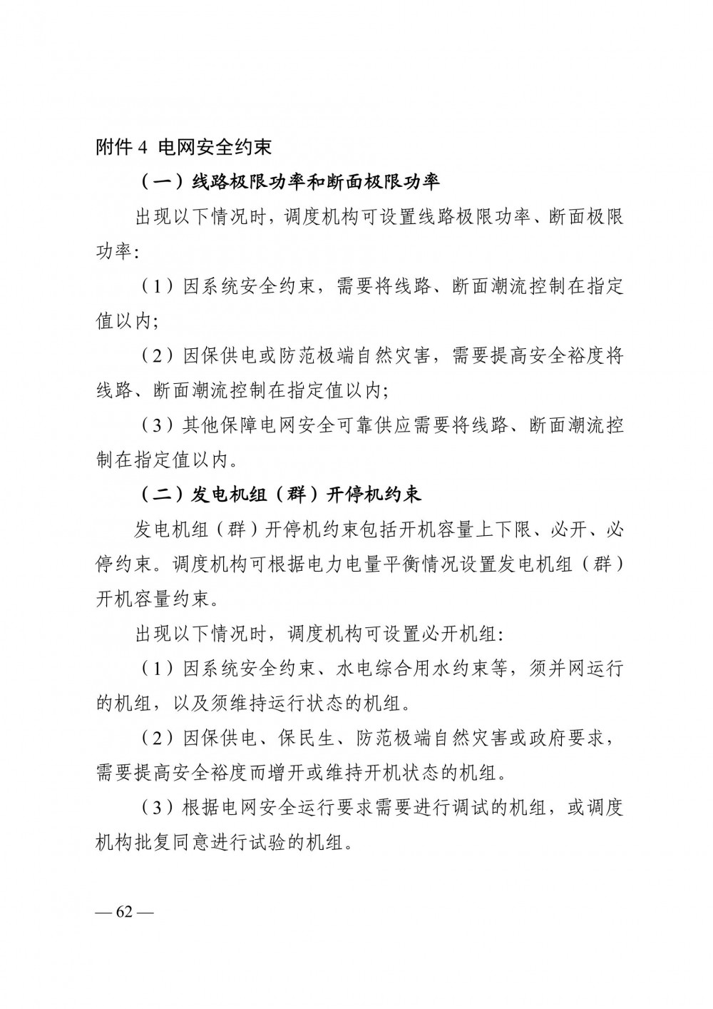
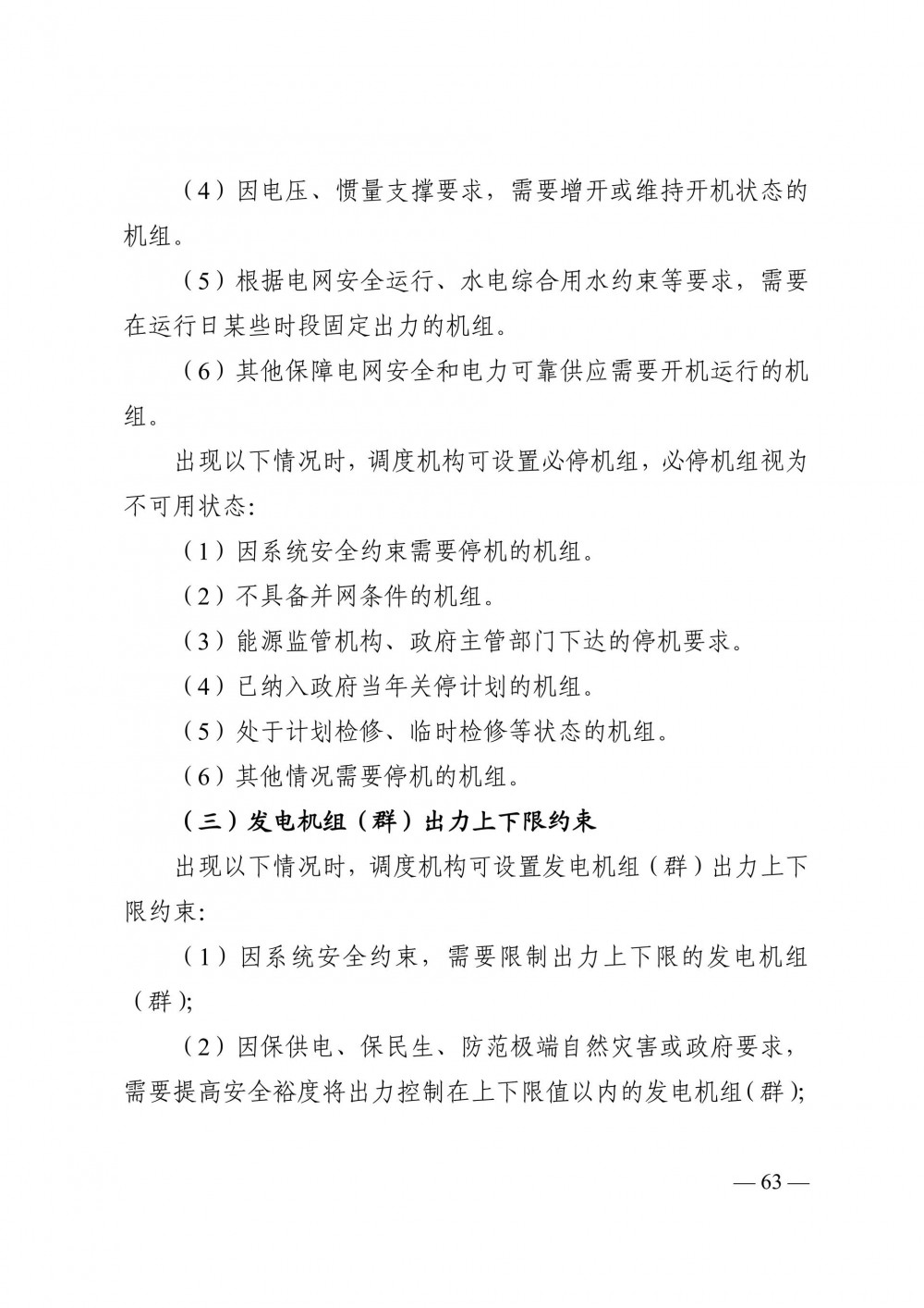
价格机制上,现货电价上下限设定为-50至800元/兆瓦时,同时取消高耗能用户电价上限,通过强化价格信号引导储能参与削峰填谷。更关键的是,新规明确新能源与独立储能不受年度签约比例限制,为其灵活调整交易策略提供政策便利。
四川此次意见征求被业内视为“一步到位的电价改革”,这一文件改革与四川新能源上网电价市场化改革相衔接,是对其2025年9月印发的《四川省深化新能源上网电价市场化改革实施方案》的进一步细化和落实,加速了四川电力市场体系的重构。
原文如下:
《四川2026年电力市场交易总体方案(征求意见稿)》及《四川电力市场规则体系V4.0(征求意见稿)》公开征求意见
为切实做好2026年省内电力市场交易工作,省能源局会同省发展改革委、国家能源局四川监管办起草形成了《四川2026年电力市场交易总体方案(征求意见稿)》及《四川电力市场规则体系V4.0(征求意见稿)》,现面向社会公开征求意见。
此次公开征求意见的时间为2025年11月20日至2025年11月26日。感谢您的支持和参与!
地址:成都市锦江区滨江东路156号电力调度处
邮编:610021
邮箱:550157877@qq.com
四川省发展和改革委员会
四川省能源局
国家能源局四川监管办公室
2025年11月18日
《四川2026年电力市场交易总体方案(征求意见稿)》及《四川电力市场规则体系V4.0(征求意见稿)》起草说明.doc
附件1 四川2026年电力市场交易总体方案(征求意见稿).pdf.pdf
附件2 四川电力市场规则体系V4.0(征求意见稿).pdf.pdf






































































.jpg)


































































































































































国际能源网声明:本文仅代表作者本人观点,与国际能源网无关,文章内容仅供参考。凡注明“来源:国际能源网”的所有作品,版权均属于国际能源网,转载时请署名来源。
本网转载自合作媒体或其它网站的信息,登载此文出于传递更多信息之目的,并不意味着赞同其观点或证实其描述。如因作品内容、版权和其它问题请及时与本网联系。

福建能源监管办 1天前
云南能源监管办 1天前
华东能源监管局 1天前
西北能源监管局 1天前
国家发展改革委 2026-01-09
国家能源局 2026-01-06
图片正在生成中...