|
中国能源资讯
来源:风电头条
时间:2025-12-05
风电头条获悉,12月3日,中国电建2026年度风力发电机组框架入围集中采购项目公开招标公告发布。
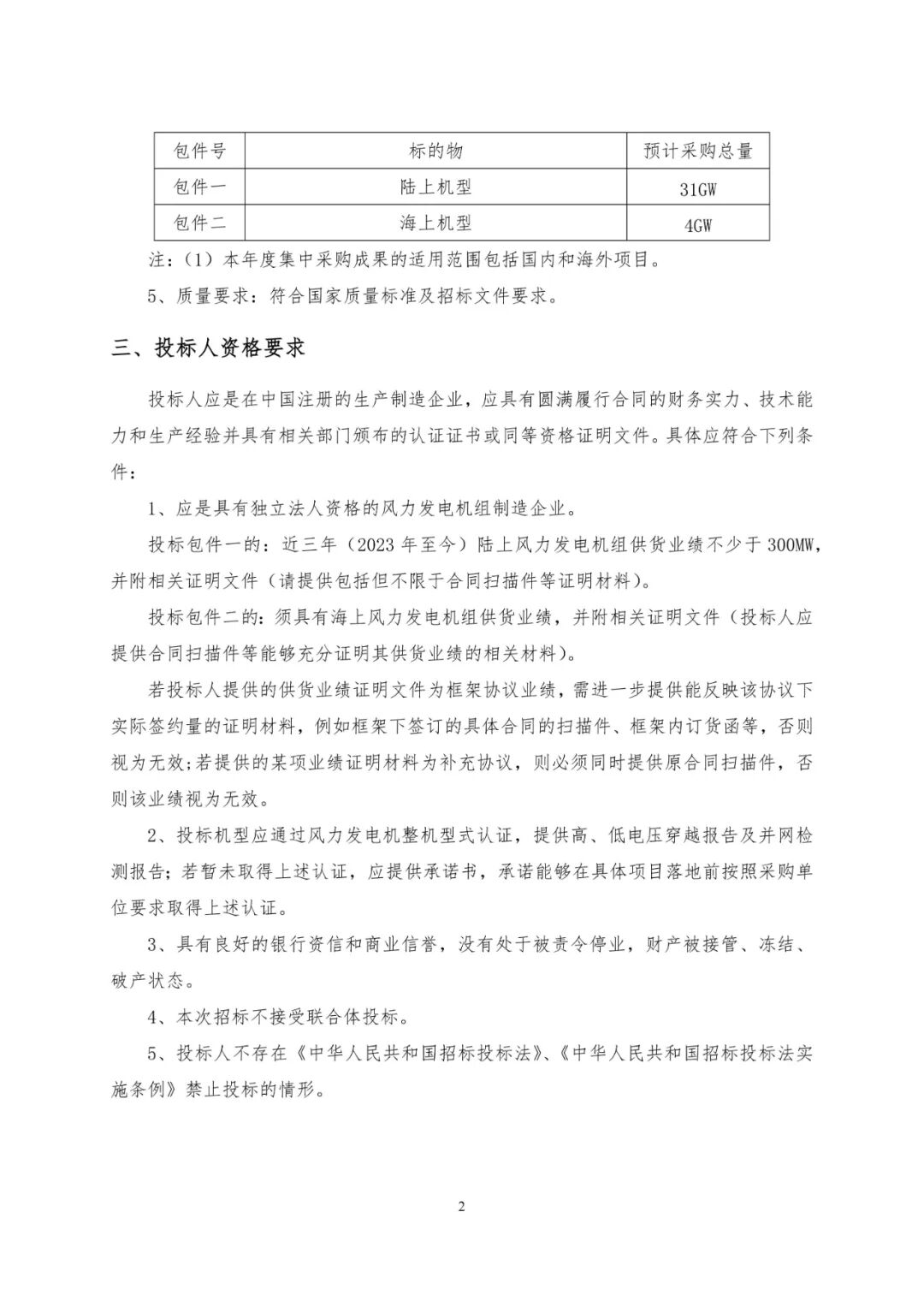
公告显示,本次集中采购招标的风力发电机组为中国电力建设集团2026年预计装机总量35GW,其中陆上总量预计为31GW,海上总量预计为4GW。
本次招标将按各包件分别确定集团公司2026年度风力发电机组入围供应商(入围供应商数量根据实际投标人数量确定),并签订框架协议,框架协议有效期至下一年度集中采购结果正式公布为止。
本次招标采购分2个包件进行投标,潜在投标人可以对某一包件或多个包件进行投标,各包件组成详见下表:

投标人应按合同要求完成风电机组及附属设备的设计、制造、试验、包装、运输至现场及交货、现场开箱检查、指导安装、现场试验、验收、技术文件的编制和提交、运行人员的培训及质保期内的维修和保养,负责风电机组指导调试和试运行工作,负责塔筒的设计和优化工作。
供货范围主要包括:风电机组、监控系统、专用工具、备品备件、易耗品、其他设备、技术服务等。
公告如下:





来源:中国电建阳光采购网
国际能源网声明:本文仅代表作者本人观点,与国际能源网无关,文章内容仅供参考。凡注明“来源:国际能源网”的所有作品,版权均属于国际能源网,转载时请署名来源。
本网转载自合作媒体或其它网站的信息,登载此文出于传递更多信息之目的,并不意味着赞同其观点或证实其描述。如因作品内容、版权和其它问题请及时与本网联系。

中国能建广东院 2025-12-31
生态环境部 2025-12-30
风电头条 2025-12-29
国际能源网 2025-12-24
北京经济技术开发区管理委员会 2025-12-18
中国华电 2025-12-17
图片正在生成中...