|
国内能源人物
来源:中国电建
时间:2025-12-16
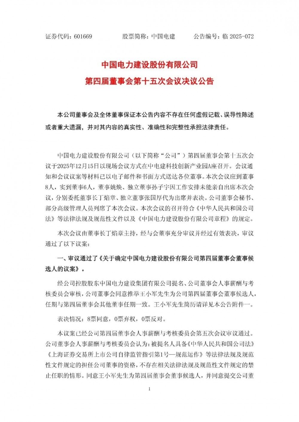
12月15日,中国电建公告称,经公司控股股东中国电力建设集团有限公司提名、公司董事会人事薪酬与考核委员会审核,公司董事会同意推举王小军先生为公司第四届董事会董事候选人,任期与第四届董事会其他董事任期一致。公司董事会同意聘任王小军先生为公司总经理,任期与公司董事会任期一致。
简历
王小军,男,1971年8月出生,历任中国电建集团华东勘测设计研究院有限公司海外事业发展部副主任、采购与现场管理业务部经理、设备成套项目部副主任,海外事业管理部副主任,土耳其Bure、Feke1、Feke2设备成套项目经理、总工程师,办公室主任;中国电建集团华东勘测设计研究院有限公司副总经理;中国电建集团华东勘测设计研究院有限公司党委书记、副总经理;中国电建集团华东勘测设计研究院有限公司党委副书记、董事、总经理;中国电力建设集团有限公司华东区域总部总经理、党工委副书记;中国电力建设集团(股份)有限公司党委委员;中国电力建设集团有限公司华东区域总部总经理、党工委副书记;中国电力建设集团有限公司党委常委;中国电力建设集团有限公司华东区域总部总经理、党工委副书记;中国电力建设集团有限公司党委常委;中国电力建设股份有限公司党委常委、副总经理;现任中国电力建设集团有限公司党委副书记、董事、总经理。
公告如下:






国际能源网声明:本文仅代表作者本人观点,与国际能源网无关,文章内容仅供参考。凡注明“来源:国际能源网”的所有作品,版权均属于国际能源网,转载时请署名来源。
本网转载自合作媒体或其它网站的信息,登载此文出于传递更多信息之目的,并不意味着赞同其观点或证实其描述。如因作品内容、版权和其它问题请及时与本网联系。

中国大唐集团有限公司 2天前
国际能源网 2026-01-06
中国能建中电工程西北院 2025-12-31
中国能建 2025-12-30
浙江能源监管办 2025-12-24
华陆工程科技有限责任公司 2025-12-19
图片正在生成中...