|
能源政策法规
来源:国家发展改革委
时间:2025-12-29
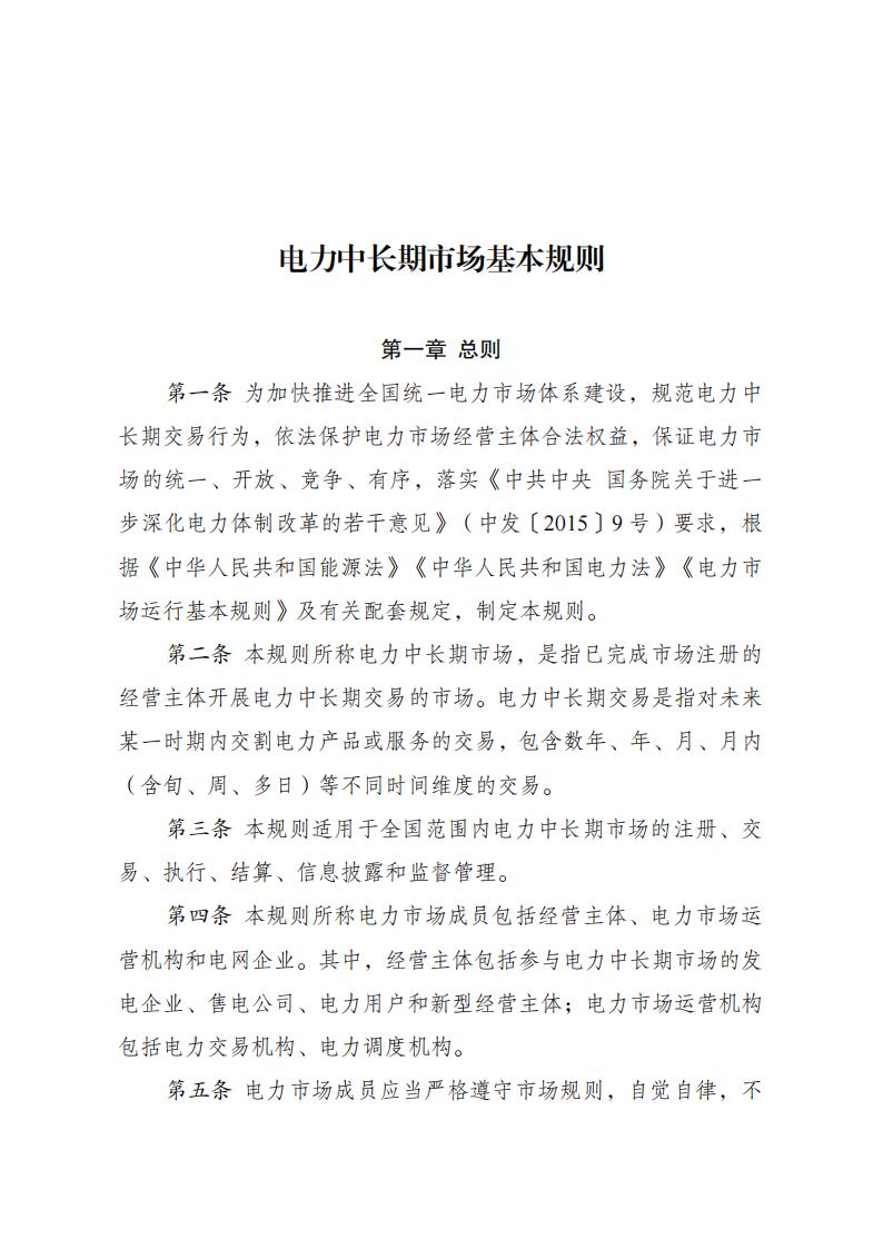
12月26日,国家发展改革委 国家能源局关于印发《电力中长期市场基本规则》的通知。
文件指出,本规则适用于全国范围内电力中长期市场的注册、交易、执行、结算、信息披露和监督管理。
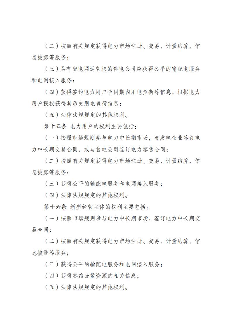
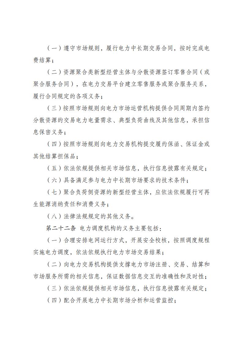
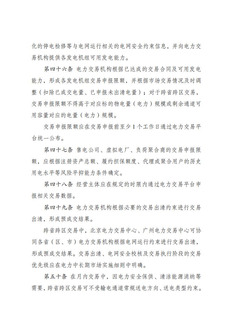
本规则所称电力市场成员包括经营主体、电力市场运营机构和电网企业。其中,经营主体包括参与电力中长期市场的发电企业、售电公司、电力用户和新型经营主体;电力市场运营机构包括电力交易机构、电力调度机构。
暂未直接参与电力中长期市场的电力用户按规定由电网企业代理购电,允许在次月选择直接参加批发市场或零售市场。
绿电交易价格由电能量价格与绿电环境价值组成,并在交易中分别明确。绿电环境价值不纳入峰谷分时电价机制以及力调电费等计算,具体按照国家有关政策规定执行。
对直接参与市场交易的经营主体,不再人为规定分时电价水平和时段;对电网代理购电用户,由政府价格主管部门根据现货市场价格水平,统筹优化峰谷时段划分和价格浮动比例。
政策如下:

国家发展改革委 国家能源局关于印发《电力中长期市场基本规则》的通知
发改能源规〔2025〕1656号
各省、自治区、直辖市及新疆生产建设兵团发展改革委、能源局,北京市城管委,天津市、辽宁省、上海市、重庆市、甘肃省工信厅(工信局、经信委),国家能源局各派出机构,中国核工业集团有限公司、国家电网有限公司、中国南方电网有限责任公司、中国华能集团有限公司、中国大唐集团有限公司、中国华电集团有限公司、国家电力投资集团有限公司、中国长江三峡集团有限公司、国家能源投资集团有限责任公司、国家开发投资集团有限公司、华润(集团)有限公司、中国广核集团有限公司、内蒙古电力(集团)有限责任公司、北京电力交易中心有限公司、广州电力交易中心有限责任公司:
为贯彻落实加快建设全国统一电力市场要求,深化电力中长期市场建设,规范电力中长期交易行为,适应电力改革发展需要,根据《电力市场运行基本规则》(中华人民共和国国家发展和改革委员会令2024年第20号)、《国家发展改革委 国家能源局关于加快建设全国统一电力市场体系的指导意见》(发改体改〔2022〕118号)等有关规定,我们组织修订了《电力中长期交易基本规则》,现将修订形成的《电力中长期市场基本规则》印发给你们,请遵照执行。
国家能源局派出机构会同政府有关主管部门组织电力交易机构根据本规则拟定各地和区域电力中长期市场实施细则,并于2026年3月1日前报国家发展改革委、国家能源局备案。
执行中如遇重大问题,及时报告国家发展改革委、国家能源局。
国家发展改革委
国 家 能 源 局
2025年12月17日









.jpg)














国际能源网声明:本文仅代表作者本人观点,与国际能源网无关,文章内容仅供参考。凡注明“来源:国际能源网”的所有作品,版权均属于国际能源网,转载时请署名来源。
本网转载自合作媒体或其它网站的信息,登载此文出于传递更多信息之目的,并不意味着赞同其观点或证实其描述。如因作品内容、版权和其它问题请及时与本网联系。

国家能源局 1天前
国家能源局 1天前
氢能汇 3天前
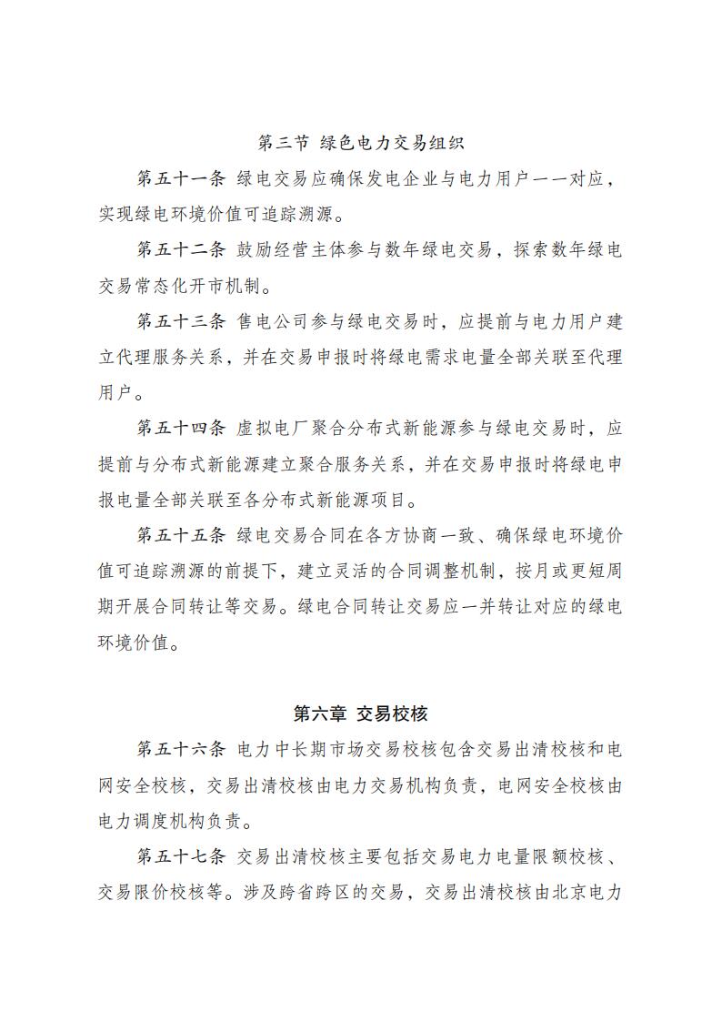
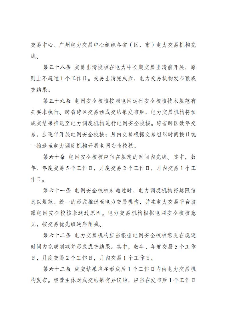
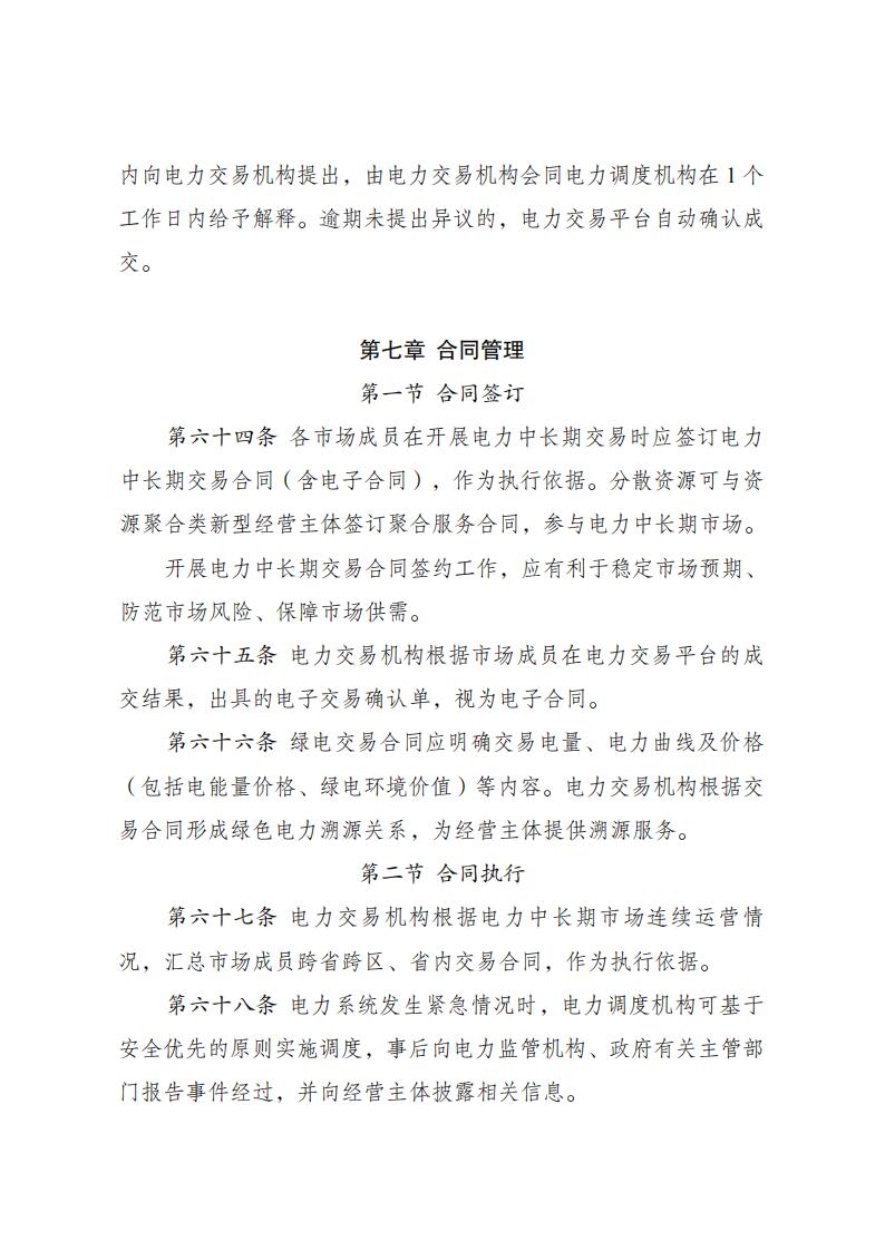
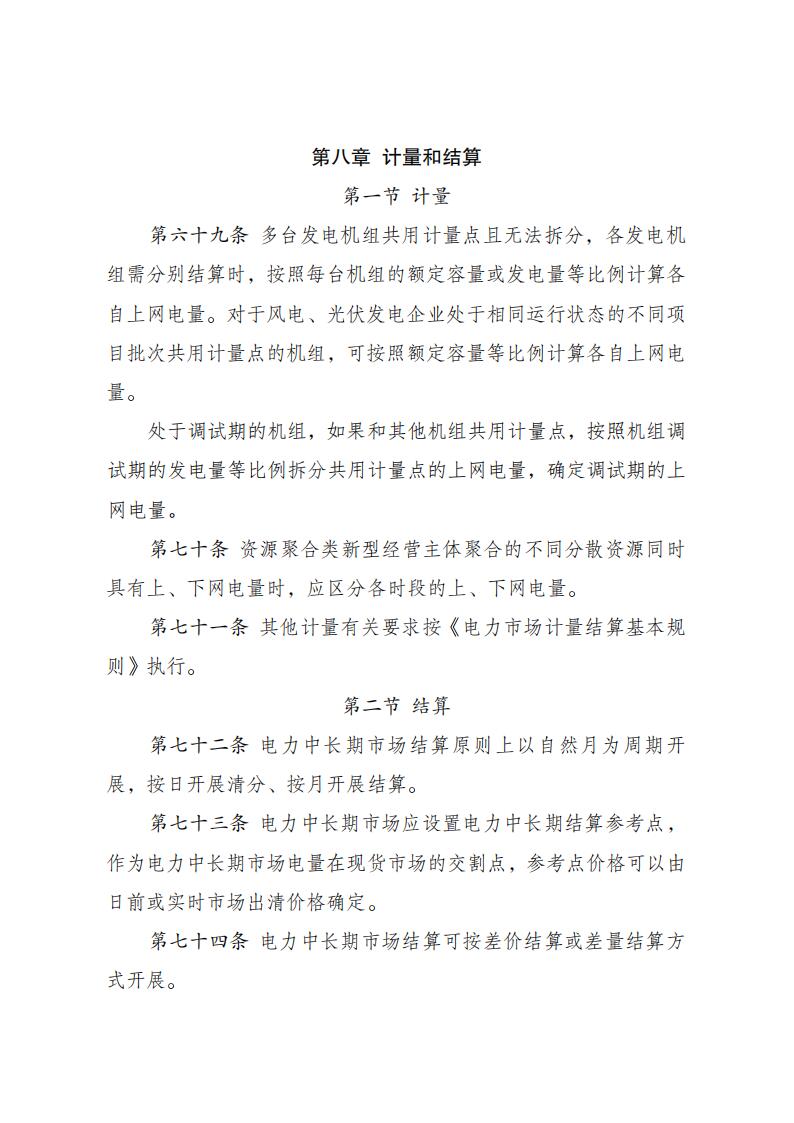
图片正在生成中...