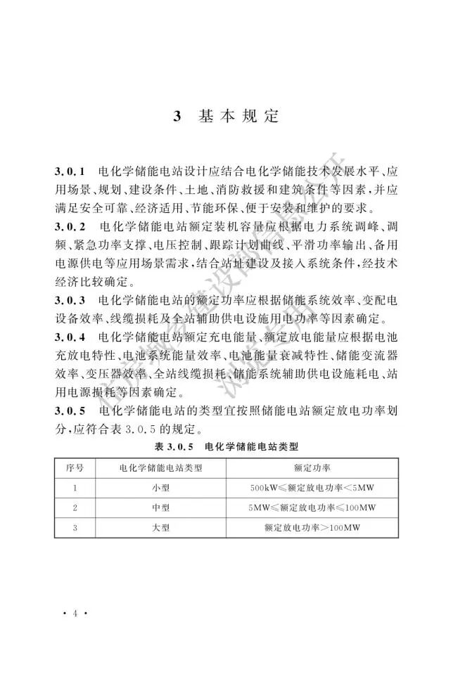
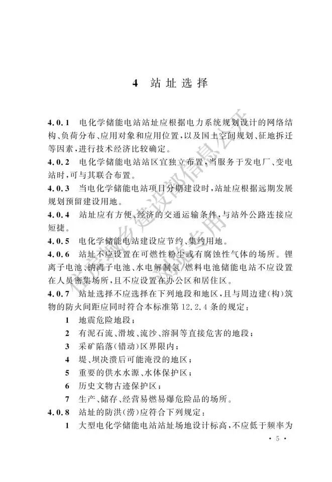
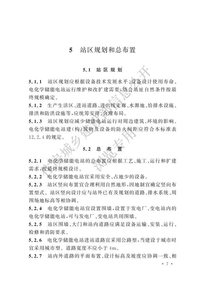
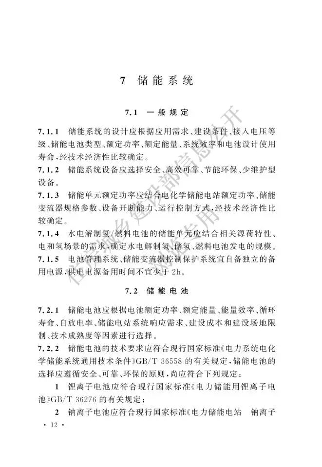
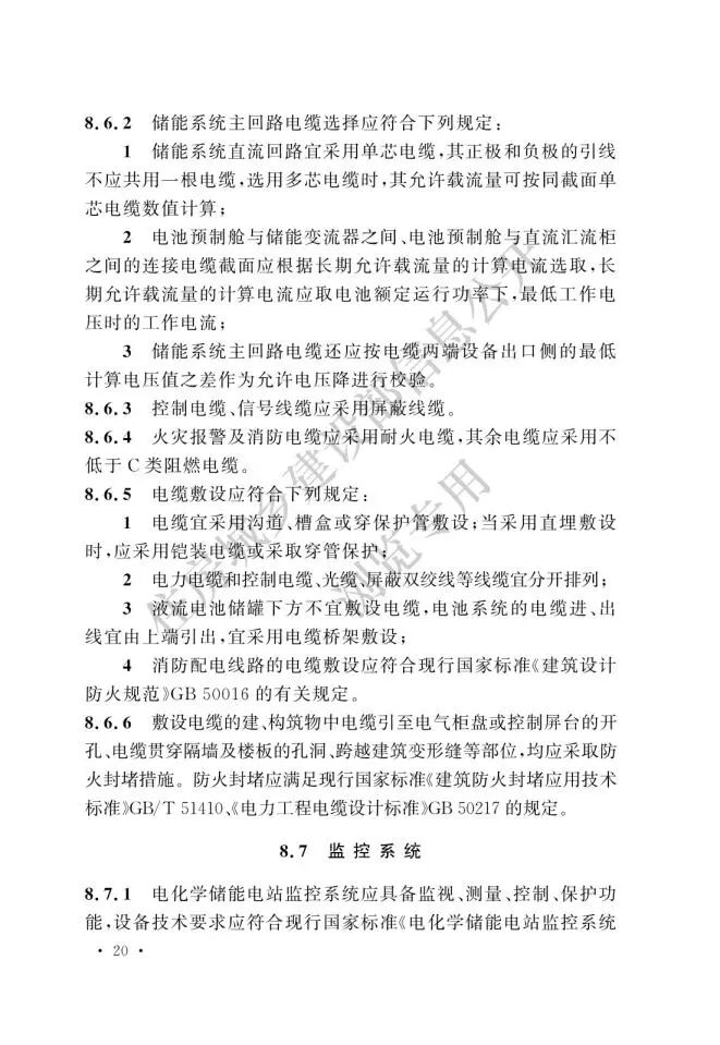
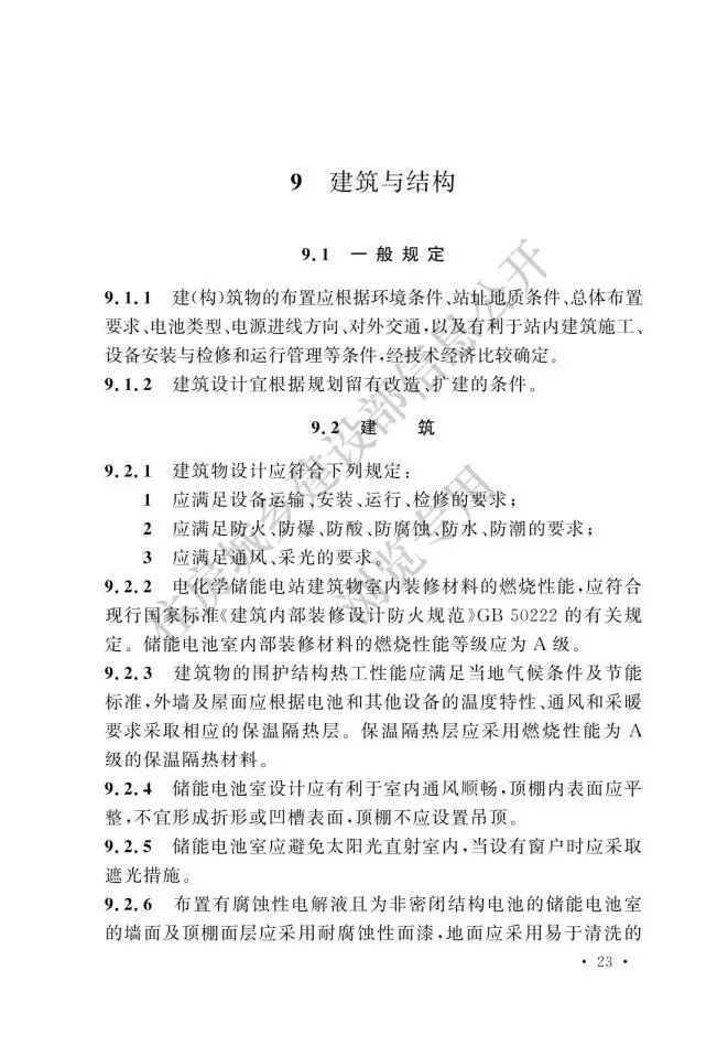
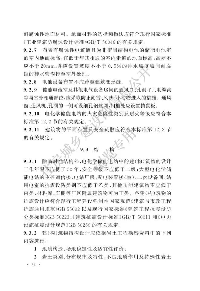
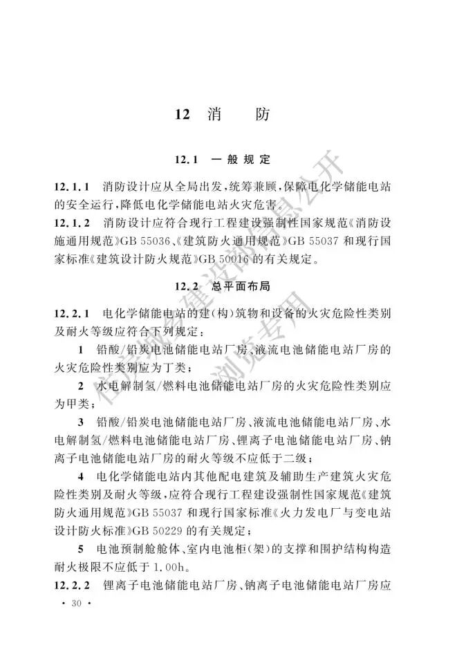
|
综合能源标准
来源:住房城乡建设部
时间:2026-01-06
12月31日,住建部发布了GB/T 51048-2025 《电化学储能电站设计标准》,自2026年4月1日起实施。原国家标准《电化学储能电站设计规范》(GB51048-2014)同时废止。该标准在2014年版上进行修订。
本标准修订的主要技术内容是:
1.删除了钠硫电池储能电站设计要求,增加了钠离子电池、电解水制氢/能电站的设计要求;
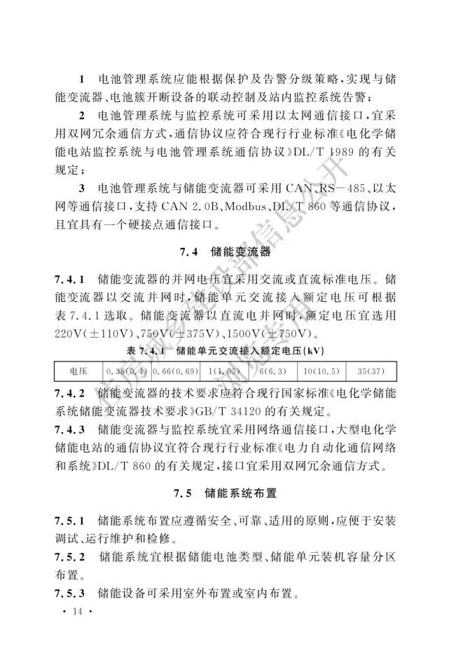
2.修改了电池选型及成组要求,增加了直流侧开断设备配置要求;3.修改了电池管理系统、储能变流器技术要求;
4.增加了锂离子、钠离子电池预制舱毗邻布置、两层布置要求,修改了室内布置电池柜/架的高度要求及间距要求;
5.修改了铅酸/铅炭电池、液流电池火灾危险性类别及耐火等级,修改了锂离子电池防火设计要求;
6.修改了铅酸/铅炭电池、液流电池、锂离子电池储能电站总布置、平面布置及安全疏散、消防给水及灭火系统、防排烟、火灾自动报警系统等防火设计具体要求;
7.增加了消防供电要求、应急照明、安全出口标志灯和火灾应急照明灯具的设计要求。
附公告:

住房城乡建设部关于发布国家标准《电化学储能电站设计标准》的公告
现批准《电化学储能电站设计标准》为国家标准,编号为GB/T51048-2025,自2026年4月1日起实施。原国家标准《电化学储能电站设计规范》(GB51048-2014)同时废止。
本标准在住房城乡建设部门户网站(www.mohurd.gov.cn)公开,并由住房城乡建设部标准定额研究所组织中国计划出版社有限公司出版发行。
住房城乡建设部
2025年12月10日
























































国际能源网声明:本文仅代表作者本人观点,与国际能源网无关,文章内容仅供参考。凡注明“来源:国际能源网”的所有作品,版权均属于国际能源网,转载时请署名来源。
本网转载自合作媒体或其它网站的信息,登载此文出于传递更多信息之目的,并不意味着赞同其观点或证实其描述。如因作品内容、版权和其它问题请及时与本网联系。

山西省人民政府 2026-01-07
国家电投内蒙古公司 2025-12-31
浙江能源监管办 2025-12-29
氢能汇 2025-12-23
氢能汇 2025-12-08
氢能汇 2025-12-05
图片正在生成中...