|
能源上市公司
来源:国际能源网 时间:2021-04-07
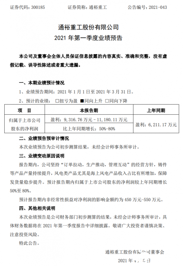
【国际能源网 讯】4月7日晚间,通裕重工发布2021年第一季度业绩预告。
通裕重工表示,一季度公司预计实现归属于上市公司股东的净利润9316.76万元-11180.11万元,同比增长50%-80%。
公司表示,业绩变动原因的是,报告期内,公司坚持“订单拉动,生产推动,管理互动”的经营方针,铸件等产品产量持续提升,风电类产品尤其是海上风电产品收入占比有所增加,保障发货量稳步提升。预计报告期内归属于上市公司股东的净利润较上年同期增长50%至 80%。
业绩预告还表示,预计报告期内非经常性损益对净利润的影响金额约为450万元-550万元。
业绩预告如下:

国际能源网声明:本文仅代表作者本人观点,与国际能源网无关,文章内容仅供参考。凡注明“来源:国际能源网”的所有作品,版权均属于国际能源网,转载时请署名来源。
本网转载自合作媒体或其它网站的信息,登载此文出于传递更多信息之目的,并不意味着赞同其观点或证实其描述。如因作品内容、版权和其它问题请及时与本网联系。
国际能源网编译 2025-03-10
国际能源网编译 2025-03-10
国际能源网编译 2025-03-10
国际能源网编译 2025-03-10
国际能源网编译 2025-03-04
国际能源网编译 2025-02-25
图片正在生成中...