|
能源财经资讯
来源:国际能源网团队/风电头条 时间:2023-08-30
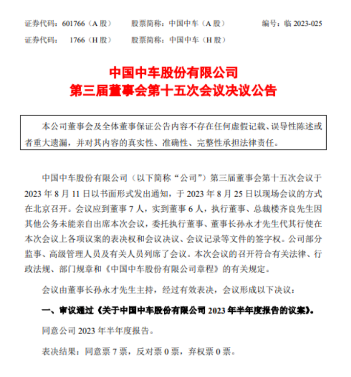
国际能源网/风电头条(微信号:wind-2005s)获悉,8月26日,中国中车发布《中国中车第三届董事会第十五次会议决议公告》。
第三届董事会第十五次会议审议通过《关于设立中车新能源技术有限公司的议案》。同意公司及全资子公司中车株洲电力机车研究所有限公司、全资子公司中车山东风电有限公司合资设立中车新能源技术有限公司(以下简称“中车新能源公司”)。中车新能源公司注册资本为100,000万元人民币,其中:公司现金出资60,000万元人民币,持股60%;中车株洲电力机车研究所有限公司现金出资20,000万元人民币,持股20%;中车山东风电有限公司现金出资20,000万元人民币,持股20%。
公告如下:


来源:国际能源网/风电头条
国际能源网声明:本文仅代表作者本人观点,与国际能源网无关,文章内容仅供参考。凡注明“来源:国际能源网”的所有作品,版权均属于国际能源网,转载时请署名来源。
本网转载自合作媒体或其它网站的信息,登载此文出于传递更多信息之目的,并不意味着赞同其观点或证实其描述。如因作品内容、版权和其它问题请及时与本网联系。
国际能源网 2024-04-09
国际能源网 2024-04-02
国际能 2024-03-29
国际能源网 2023-12-29
火电技术 2023-11-27
国际能源网 2023-11-14
图片正在生成中...