|
能源上市公司
来源:国际能源网 时间:2024-01-30
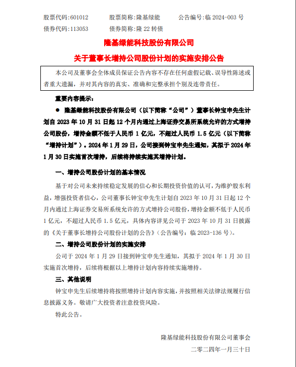
隆基绿能1月29日晚间发布公告,董事长钟宝申通知,其拟于2024年1月30日实施增持计划的首次增持,后续将持续实施其增持计划。

公司此前公告,董事长计划自2023年10月31日起12个月内通过上海证券交易所系统允许的方式增持公司股份,增持金额不低于1亿元,不超过1.5亿元,增持不设定价格区间。
截至2023年10月30日,钟宝申持有公司股份比例为1.3%,是隆基绿能公司第五大自然人股东。
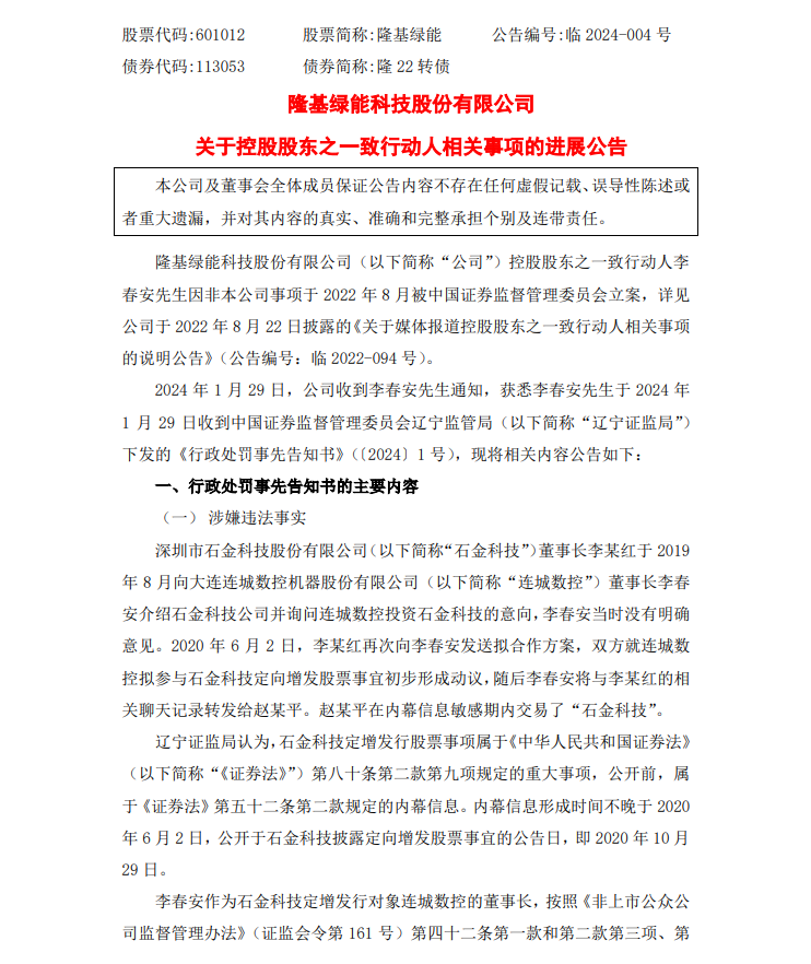
与此同时发布另一则公告,公司控股股东之一致行动人李春安于1月29日收到辽宁证监局下发的《行政处罚事先告知书》,李春安作为石金科技定增发行对象连城数控的董事长,在内幕信息公开前,将内幕信息泄露给赵某平,构成泄露内幕信息行为。辽宁证监局拟作出以下决定:对李春安处以50万元罚款。隆基绿能表示,上述《行政处罚事先告知书》涉及的被处罚主体仅为李春安个人,被处罚事项涉及的内幕交易标的并非本公司股票,且不涉及公司的相关事项。上述行政处罚事项不会对公司的正常经营、规范运作及财务状况产生影响。

国际能源网声明:本文仅代表作者本人观点,与国际能源网无关,文章内容仅供参考。凡注明“来源:国际能源网”的所有作品,版权均属于国际能源网,转载时请署名来源。
本网转载自合作媒体或其它网站的信息,登载此文出于传递更多信息之目的,并不意味着赞同其观点或证实其描述。如因作品内容、版权和其它问题请及时与本网联系。
国际能源网 2024-12-19
国际能源网编译 2024-10-30
国际能源网编译 2024-07-19
国际能源网 2024-06-26
国际能源网 2024-06-21
国际能源网 2024-06-20
图片正在生成中...