|
能源上市公司
来源:国际能源网 时间:2024-01-31
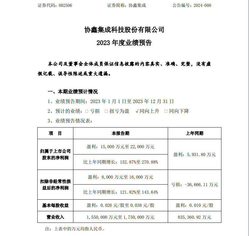
1月31日,协鑫集成发布业绩预告,预计2023年归属于上市公司股东的净利润1.5亿元~2.2亿元,同比增长152.87%~270.88%。

业绩变动主要原因是,组件业务出货量位居行业前列,产销两旺,盈利能力显著提升。
报告期内,协鑫集成实现了大尺寸高效组件及N型TOPCon电池产能的持续落地布局,其中,合肥组件大基地一期15GW产能全线满产,阜宁基地12GW高效组件产能如期达产;芜湖电池基地一期10GW TOPCon电池产能于2023年10月份全面投产,产能爬坡速度及电池效率、良率均表现优异,有效提升了公司自有电池产能配比。
销售方面,协鑫集成全球营销中心国内海外市场两手齐抓。深耕渠道建设,增强客户黏性。国内市场连续中标主要央企、国企大额订单;海外市场稳健推进,品牌影响力进一步提升,全年销售额同比近翻番。
国际能源网声明:本文仅代表作者本人观点,与国际能源网无关,文章内容仅供参考。凡注明“来源:国际能源网”的所有作品,版权均属于国际能源网,转载时请署名来源。
本网转载自合作媒体或其它网站的信息,登载此文出于传递更多信息之目的,并不意味着赞同其观点或证实其描述。如因作品内容、版权和其它问题请及时与本网联系。
国际能源网编译 2025-03-11
国际能源网编译 2025-03-11
国际能源网编译 2025-03-11
国际能源网编译 2025-03-10
国际能源网编译 2025-02-26
国际能源网编译 2025-02-25
图片正在生成中...