|
能源上市公司
来源:国际能源网 时间:2024-04-15
国际能源网获悉,4月15日晚间,国电电力发布关于2023年度利润分配预案的公告。
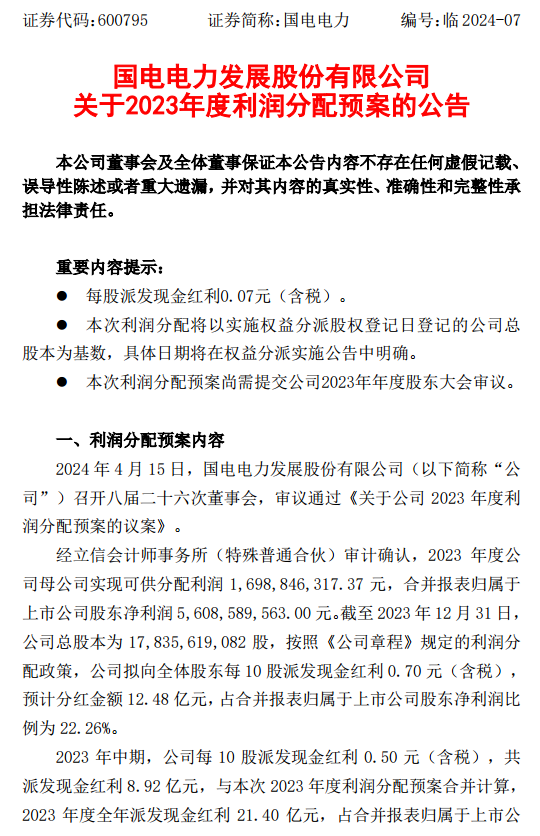
4月15日,国电电力发展股份有限公司召开八届二十六次董事会,审议通过《关于公司2023年度利润分配预案的议案》。经立信会计师事务所(特殊普通合伙)审计确认,2023年度公司母公司实现可供分配利润1,698,846,317.37元,合并报表归属于上市公司股东净利润5,608,589,563元。截至2023年12月31日,公司总股本为17,835,619,082股,按照《公司章程》规定的利润分配政策,公司拟向全体股东每10股派发现金红利0.7元(含税),预计分红金额12.48亿元,占合并报表归属于上市公司股东净利润比例为22.26%。
2023年中期,公司每10股派发现金红利0.5元(含税),共派发现金红利8.92亿元,与本次2023年度利润分配预案合并计算,2023年度全年派发现金红利21.4亿元,占合并报表归属于上市公司股东净利润比例为38.16%。


国际能源网声明:本文仅代表作者本人观点,与国际能源网无关,文章内容仅供参考。凡注明“来源:国际能源网”的所有作品,版权均属于国际能源网,转载时请署名来源。
本网转载自合作媒体或其它网站的信息,登载此文出于传递更多信息之目的,并不意味着赞同其观点或证实其描述。如因作品内容、版权和其它问题请及时与本网联系。
国际能源网编译 2025-03-12
国际能源网编译 2025-03-10
国际能源网编译 2025-03-07
国际能源网编译 2025-03-04
国际能源网编译 2025-02-27
国际能源网编译 2025-02-20
图片正在生成中...