|
能源上市公司
来源:国际能源网 时间:2024-05-08
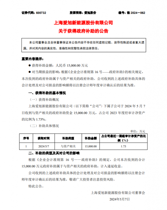
5月8日,爱旭股份发布公告,下属子公司于2024年5月7日收到与资产相关的政府补助资金1.5亿元,占公司2023年度经审计净资产的比例为1.73%。

国际能源网声明:本文仅代表作者本人观点,与国际能源网无关,文章内容仅供参考。凡注明“来源:国际能源网”的所有作品,版权均属于国际能源网,转载时请署名来源。
本网转载自合作媒体或其它网站的信息,登载此文出于传递更多信息之目的,并不意味着赞同其观点或证实其描述。如因作品内容、版权和其它问题请及时与本网联系。
国际能源网 2024-12-19
国际能源网编译 2024-10-30
国际能源网编译 2024-07-19
国际能源网编译 2024-07-04
国际能源网 2024-06-26
国际能源网 2024-06-21
图片正在生成中...