|
能源上市公司
来源:光伏研究资本 时间:2023-12-04
11月30日,湖北能源集团股份有限公司连续发布三条项目收购公告,拟分别收购阳光新能源298MW渔光互补电站、特变电工100MW风电。
根据公告,湖北能源集团股份有限公司拟由全资子公司湖北能源集团新能源发展有限公司以股权对价不超过10452万元收购石首源阳新能源有限公司100%股权,石首源阳公司为石首源阳久合垸98MW农渔光互补光伏电站项目的项目公司。
以股权对价不超过21,840万元收购洪湖卓阳新能源有限公司100%股权,承接其全部资产及经审计确认的负债,总投资不超过105,694万元。洪湖卓阳公司为湖卓阳新能源峰口200MW渔光互补光伏电站项目的项目公司。
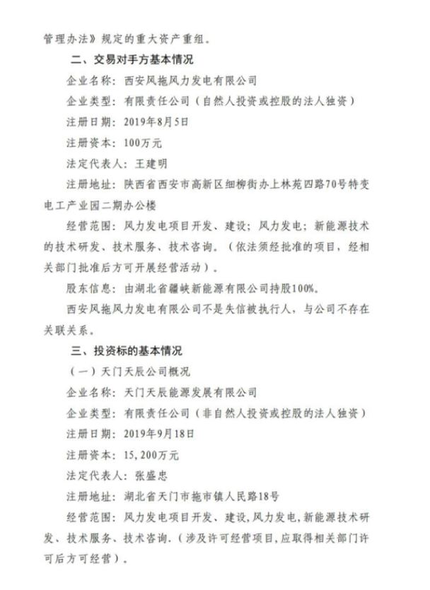
以股权对价不超过15,200万元收购天门天辰能源发展有限公司100%股权,承接其全部资产及经审计确认的负债,总投资不超过73,852万元。天门天辰公司为天门市天辰拖市100MW风电场项目公司。
根据股东信息查询显示,石首源阳新能源有限公司控股股东为阳光新能源占比90%,湖北能源集团股权占比10%;洪湖卓阳新能源有限公司股东为阳光新能源100%控股;天门天辰能源发展有限公司股东为特变电工控股90%,湖北能源集团股权占比10%。
湖北能源集团认为,本项目投资可进一步扩大公司新能源装机规模,加快向清洁、高效、低碳能源转型,有助于提高能源供给保障能力,提升公司两个平台功能定位。项目经营期盈利较好,能有效提升公司经营业绩。
具体见下:






国际能源网声明:本文仅代表作者本人观点,与国际能源网无关,文章内容仅供参考。凡注明“来源:国际能源网”的所有作品,版权均属于国际能源网,转载时请署名来源。
本网转载自合作媒体或其它网站的信息,登载此文出于传递更多信息之目的,并不意味着赞同其观点或证实其描述。如因作品内容、版权和其它问题请及时与本网联系。
国际能源网 2024-05-30
国际能源网 2024-05-10
国际能源网 2024-04-15
国际能源网 2024-04-11
国际能源网 2024-04-09
国际能源网 2024-03-27
图片正在生成中...