|
能源财经资讯
来源:国际能源网 时间:2024-04-15
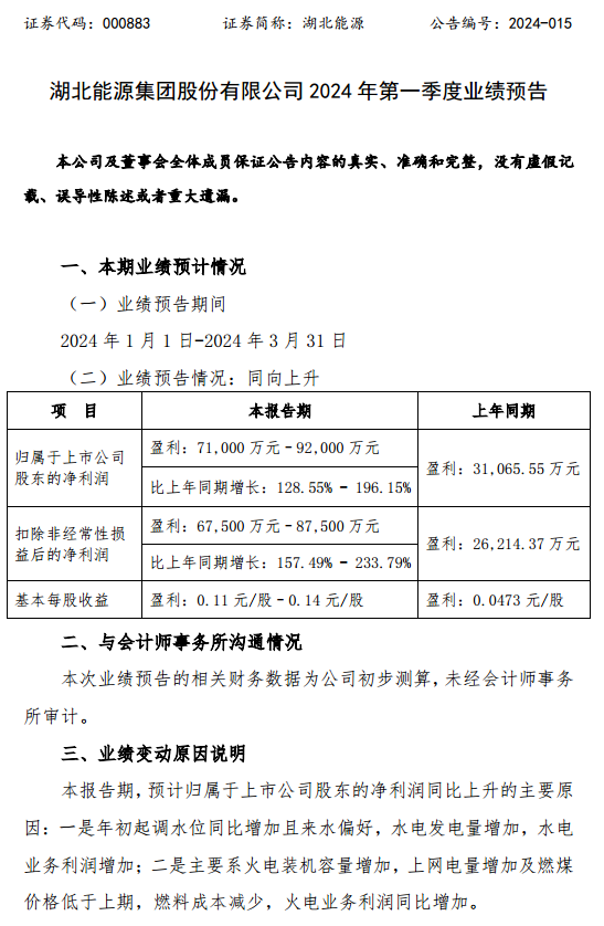
国际能源网获悉,4月13日,湖北能源集团股份有限公司(简称:湖北能源)发布2024年第一季度业绩预告。
预计2024年第一季度归属于上市公司股东的净利润7.1亿元~9.2亿元,同比增长128.55%~196.15%;基本每股收益0.11元~0.14元。
湖北能源表示,本报告期,预计归属于上市公司股东的净利润同比上升的主要原因,一是年初起调水位同比增加且来水偏好,水电发电量增加,水电业务利润增加;二是主要系火电装机容量增加,上网电量增加及燃煤价格低于上期,燃料成本减少,火电业务利润同比增加。


国际能源网声明:本文仅代表作者本人观点,与国际能源网无关,文章内容仅供参考。凡注明“来源:国际能源网”的所有作品,版权均属于国际能源网,转载时请署名来源。
本网转载自合作媒体或其它网站的信息,登载此文出于传递更多信息之目的,并不意味着赞同其观点或证实其描述。如因作品内容、版权和其它问题请及时与本网联系。
国际能源网 2024-03-27
湖北能源 2023-12-13
光伏研究资本 2023-12-04
湖北能源 2023-07-03
云南省国资委 2022-08-11
图片正在生成中...